williamhill英国官网
首页
威廉概况
学院简介
现任领导
机构设置
师资队伍
管理队伍
教学指导委员会
学术指导委员会
历任领导
学院大事记
党建工作
规章制度
支部建设
发展教育
党史教育
综治工作
主题教育
本科生教育
管理制度
专业建设
常规教学
实验实践
教研教改
毕业论文
研究生教育
培养工作
管理工作
招生工作
导师介绍
新导师介绍
学科建设
学科简介
科研成果
格致大讲堂
学术交流
科技处通知
威廉希尔
团总支学生会
资助计划
学风建设
成长辅导
信息反馈
招生就业
招生信息
就业指导
招聘信息
校友风采
优秀毕业生
关工委
组织机构
上级文件
计划总结
主题教育
其它工作
校友之家
校友活动
校友风采
翻阅老照片
校友讲坛
感恩母校
下载专区
学校主页
首页
威廉概况
学院简介
现任领导
机构设置
师资队伍
管理队伍
教学指导委员会
学术指导委员会
历任领导
学院大事记
党建工作
规章制度
支部建设
发展教育
党史教育
综治工作
主题教育
本科生教育
管理制度
专业建设
常规教学
实验实践
教研教改
毕业论文
研究生教育
培养工作
管理工作
招生工作
导师介绍
新导师介绍
学科建设
学科简介
科研成果
格致大讲堂
学术交流
科技处通知
威廉希尔
团总支学生会
资助计划
学风建设
成长辅导
信息反馈
招生就业
招生信息
就业指导
招聘信息
校友风采
优秀毕业生
关工委
组织机构
上级文件
计划总结
主题教育
其它工作
校友之家
校友活动
校友风采
翻阅老照片
校友讲坛
感恩母校
下载专区
您所在的位置:
首页
党建工作
党建工作
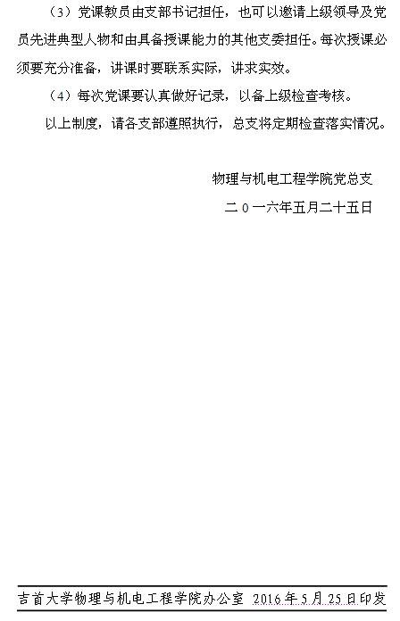
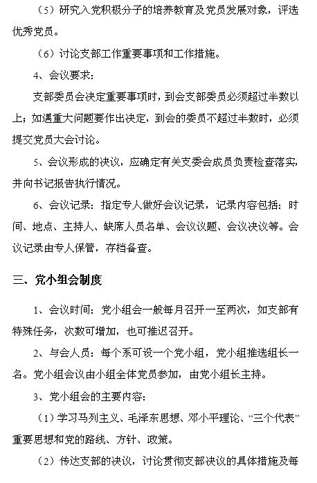
院发[2016]12号--williamhill英国党总支“三会一课”制度
日期:2016-05-25
|
访问量: